浙江大学后勤集团饮食服务中心、浙江同力教育后勤管理有限公司浙大分公司中心拟于近期对酱菜进行公开招标采购,详情请见以下链接:
http://www.hqwzcg.com/#/bid_notice_detail?id=189
一、项目编号:ZDYSZJTLLHCG-2020122103
二、项目名称:酱菜
三、采购方式:公开招标
四、招标商品信息
采购类别:酱菜类
预估采购金额:100.00万元
需求商家数:1家
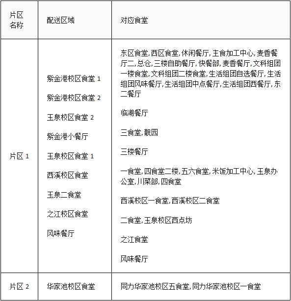
配送区域:

五、供应商资格要求
1.具有独立承担民事责任的能力,不接受存在股权关联、关键人员关联、该项目经营资产重叠及经三方认定的其他构成实质关联情形的关联企业、挂靠单位、联合体报名。 2.无重大违法经营记录,企业诚信度高,廉洁从业意识强。报名商家与投标商家、合同主体、履约主体、货款票据结算主体必须一致。 3.具有健全的财务会计制度和提供符合采购方需求的税务发票的能力。具有依法缴纳税收和社保的良好记录。 4.具有良好的商业信誉,近三年内无食品安全、经营管理等方面的不良记录。 5.具有较强的配送服务能力,项目投入人员及车辆能满足采购方需求,配送应急预案完备。企业运行正常,资金、设备、人员等状况良好。 6.法律法规规定的其他条件。
六、供应商获取采购文件要求
采购文件获取时间:2020-12-28 11:30:00 ~ 2021-01-01 16:30:00
采购文件获取方式:后勤物资采购云平台网上注册后按获取流程下载采购文件
采购文件售价:人民币0元
获取流程:
(1)尚未注册后勤物资采购云平台(网址:http://www.hqwzcg.com )正式供应商的应先进行注册申请,注册流程详见“后勤物资采购云平台—服务中心—入驻指南”,或网址: http://www.hqwzcg.com/#/check_in_guide。
(2)供应商注册成功后,登录平台选择对应项目的项目公告中点击【获取采购文件】或者点击“我的工作台”,进入“获取采购文件”菜单,点击对应项目中的”获取“按钮,填写获取采购文件的申请信息【联系人姓名、手机号、邮箱、地址为必填项】,填写完整后点击右下角“确定”按钮提交,待采购方审核通过后可下载采购文件。
七、开标评标时间和地址
开标时间:2021-01-14 09:30:00
开标地址:浙江大学后勤集团饮食服务中心食堂大楼330会议室
投标文件递交方式:
①须在线提交电子投标文件、投标文件的备份电子文件(U盘)和纸质投标文件;
②在线提交电子投标文件:投标截止时间前在后勤物资采购云平台(网址: http://www.hqwzcg.com) 完成电子投标文件的加密传输提交;
③投标文件的备份电子文件和纸质投标文件:投标截止时间前,提交投标文件的备份电子文件一份(U盘,勿加密)和纸质投标文件一份,提交地址为【浙江大学后勤集团饮食服务中心食堂大楼330会议室】
注:供应商需注册并审核通过,并且在规定时间内在线成功获取采购文件后,可在【投标文件管理】模块在线提交投标文件。
八、投标保证金
无
九、特别说明
1.本项目实行电子投标,应按照本项目招标文件和后勤物资采购云平台的要求编制;投标人在使用系统进行投标的过程中遇到涉及平台使用的任何问题,可致电后勤物资采购云平台技术支持热线咨询,联系方式:400-999-2350。
2.投标人应在开标前完成CA数字证书办理。完成CA数字证书办理预计一周左右时间,建议各投标人抓紧时间办理,CA办理流程详见 http://www.hqwzcg.com/#/CA_apply或致电后勤物资采购云平台技术支持热线:400-999-2350
3.电子投标具体流程文档详见“服务中心——投标指南”,或网址: http://www.hqwzcg.com/#/tender_guide。
十、其他事项
无
十一、联系方式
采购单位:浙江大学后勤集团饮食服务中心,浙江同力教育后勤管理有限公司浙大分公司
联系人:刘老师
联系方式:0571-88273169
地址:浙江大学后勤集团饮食服务中心食堂大楼329室
浙江大学后勤集团饮食服务中心
浙江同力教育后勤管理有限公司浙大分公司
2020年12月21日
附件-酱菜.docx