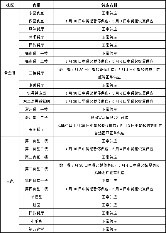
日常通知

根据学校放假安排,现将各校区食堂供应安排通知如下:

000001.png

0002.png

备注:

1.校园卡服务部4月30日至5月3日暂停服务,推荐使用支付宝充值。各校区服务咨询电话:紫金港-张馨月13136180710、玉泉-马玎杨13588437867、西溪-施芸13735508760、华家池-陈丽丹15168307552。

2.饮食中心值班电话0571-88206318。