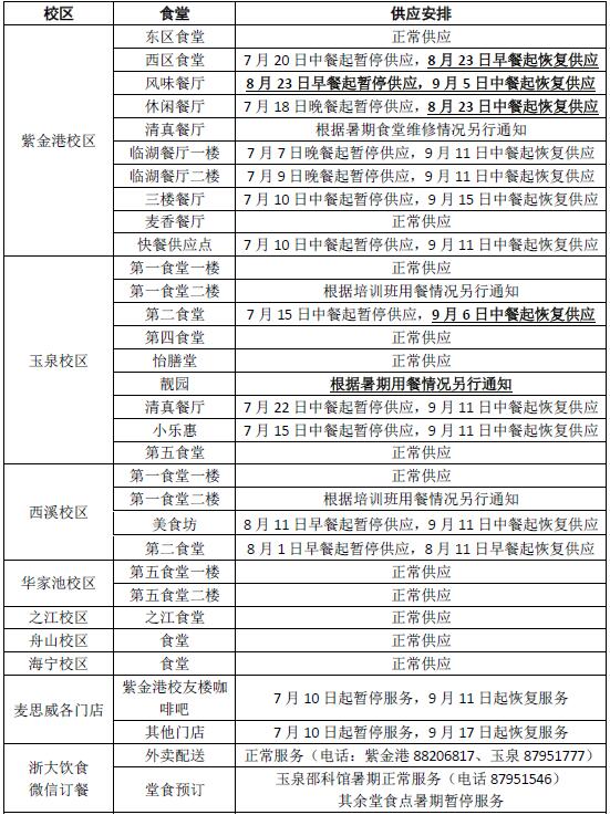
为做好暑期高温天气饮食服务,便利教学科研,紫金港、玉泉、西溪、华家池校区食堂在暑期全程为在校教师提供外卖配送服务,紫金港玉泉通过“浙大饮食”微信订餐,西溪华家池电话订餐(西溪:88273556,华家池:86971330);玉泉校区邵科馆可通过“浙大饮食”微信订餐,提供堂食服务。同时,饮食中心将根据学校暑期工作实际,对各校区食堂供应安排进行动态调整,全力做好师生服务。现将各校区食堂暑假最新供应安排通告如下(加粗下划线部分为调整部分):
师生也可通过“浙大饮食”微信-校园美食-开停动态查询最新供应安排信息。

1、校园卡服务部照常服务,时间调整为:上午09:00-12:30,下午15:30-17:30,服务部下午不存款。
2、以上安排将根据实际情况作适当调整,如有变化,另行通知。给您带来不便,敬请谅解。饮食中心联系电话:88206318。
后勤集团饮食服务中心
2017年7月14日