广大师生:
根据学校2018年寒假工作安排,结合后勤工作实际情况,现将寒假期间后勤服务安排通告如下:
一、食堂供应

1.各校区校园卡服务部服务时间
2月1日—3月1日:10:30-12:30、16:00-17:30
其中2月14日下午12:30起至2月17日暂停服务,2月18日至2月21日服务时间为10:30-12:30;
寒假期间,校园卡服务部下午暂停现金存款,推荐使用支付宝转账充值。
2.饮食中心值班电话:88206318。
二、水电值班及报修

三、物业值班
紫金港校区 :2月5日—2月26日 24小时值班电话:88206118
玉泉校区:2月5日—2月26日 24小时值班电话:87951910
西溪校区:2月5日—2月26日 24小时值班电话:88273095
华家池校区:2月5日—2月26日 24小时值班电话:86971396
之江校区:2月5日—2月26日 24小时值班电话:86592740
海宁校区:
1. 校区东门关闭,其他校门正常开放
2.校园服务中心寒假期间各项业务正常开展。
开放时间:8:30-17:00,电话:0573-87572114。
3.校园安全保卫值班照常安排。
24小时紧急联系电话0573-87572119。
四、试剂耗材供应
玉泉校区
2月2日(周五)正常发货/配送
2月5日-2月23日暂停供应
2月26日(周一)起恢复正常订购和配送
紫金港校区
2月2日(周五)正常发货/配送至上午12:00
2月5日-2月23日暂停供应
2月26日(周一)起恢复正常订购和配送
西溪校区
2月1日(周四)进行寒假节前最后一次配送
2月5日-2月23日暂停供应
2月26日(周一)起恢复订购,按原时间安排配送(2月27日)
华家池校区
1月31日(周三)进行寒假节前最后一次配送
2月5日-2月23日暂停供应
2月26日(周一)起恢复订购,按原时间安排配送(2月28日)
五、教材供应
2月5日—23日各校区教材服务部、采购部暂停服务。
六、紫金港出国成绩单窗口服务
学校行政服务办事大厅26号、27号窗口,2月1日、5日、8日、12日、22日、26日及3月1日安排值班,值班电话88206189。
七、邮政(快递)服务

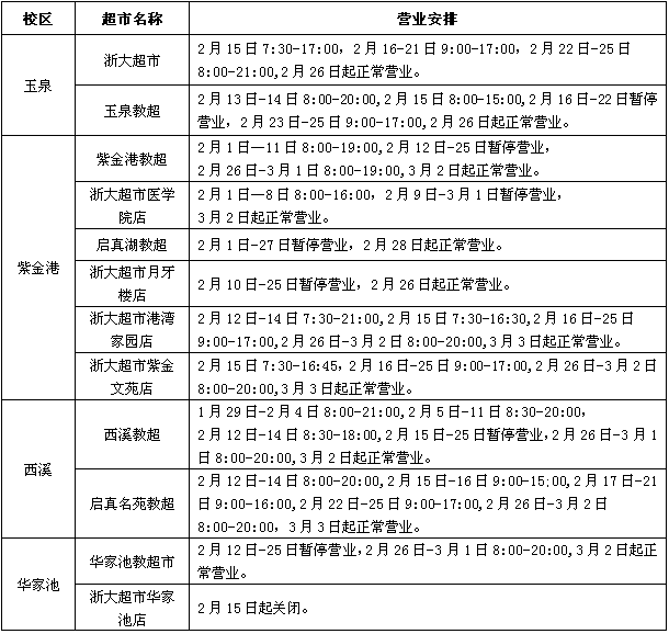
八、超市网点

注:以上安排将根据实际情况作适当调整,如有变化,另见超市门口具体通知。
九、班车服务
寒假期间,运行寒假1、2、3号班车。
1. 2月1日—14日,2月22日—3月1日期间开设寒假1号班车,每天运行;
2. 2月1日—6日、2月27日—3月1日开设寒假2号、3号班车,工作日运行;
3月2日起,班车恢复原时刻表运行。
寒假班车主要为了解决在岗教职工的交通问题,乘坐时请随带工作证(备查),其他人员请勿搭乘,请予支持配合。
附:寒假期间班车时刻表
一、寒假1号班车(华家池----湖滨----西溪----玉泉----紫金港)
序号华家池校区 湖滨校区 西溪校区 玉泉校区 紫金港校区
1 7:25 ——→ * ——→ * ——→ 8:05 ——→ 8:30
(此趟次丰潭路高教二期、高教一期、紫金文苑西停靠)
2 12:50 ←——————— * ←—— 11:55 ←—— 11:30
3 12:50 ———————→ * ——→ 13:30 ——→ 14:00
4 17:50 ←—— * ←—— * ←—— 17:00 ←—— 16:30
(此趟次丰潭路高教二期、高教一期、紫金文苑西停靠)
二、寒假2号班车(紫金港----玉泉----西溪、工作日运行)
序号 紫金港校区 玉泉校区 西溪校区
(经紫金文苑西)
1 7:30 ——→ * ——→ 8:20
2 17:30 ←—— 16:50 ←—— 16:30
三、寒假3号班车(紫金港----华家池、工作日运行)
序号 紫金港校区 华家池校区
(经紫金文苑北)
1 7:00 ————→ 7:50
2 17:30 ←———— 16:30
后 勤 集 团
2018年1月29日