日常通知

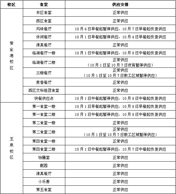
根据学校国庆假期安排,现将各校区食堂供应安排通告如下:

001.png002.png

备注:1.各校区校园卡服务部10月1日至10月3日暂停服务,10月4日起照常服务;2.假期微信平台订餐外卖配送照常供应;3.麦思威东二总店10月1日至10月7日正常供应,其他门店暂停供应;4.饮食中心值班电话:88206318。请相互转告,给您带来不便,敬请谅解。

后勤集团饮食服务中心

2018年9月30日