日常通知

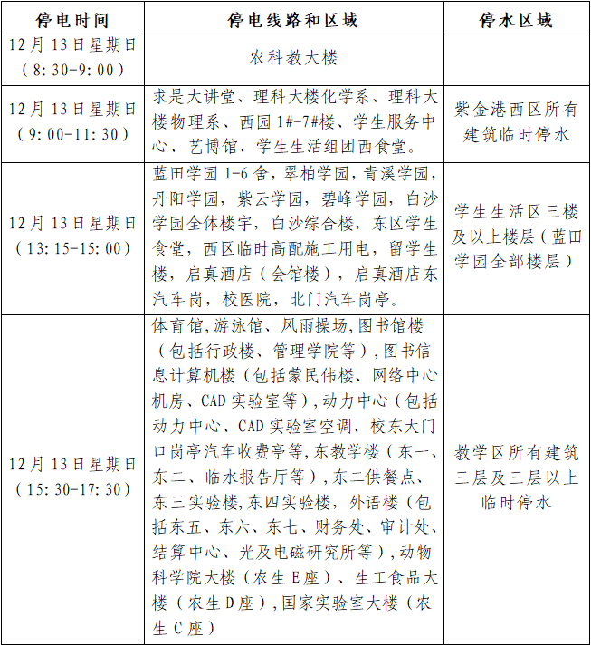
因国网杭州供电公司实施“申花变”综合自动保护改造施工,受此影响,12月13日紫金港校区部分区域和大楼将暂停供电、供水。为了减少停电时间,水电中心届时将采用应急模式供电。具体停电、停水时间与范围如下:

11.png

请有关单位和师生提前做好停电停水准备工作。

特此通知。由此给您工作和生活带来不便,敬请谅解!

如有不明事项,请联系水电中心电话:88206160。

后勤集团水电保障与修建工程中心

2020年12月8日